Mamy zbiorniki kwarantannowe lub tzw. szpitale, lecz w grzałkach fabrycznych najczęściej możliwe jest ustawienie temperatury jedynie do 32 stopni (chyba grzałka skalar ma jedynie możliwość ustawienia 36 stopni). Nasunęła mi sie myśl aby wykonać do moich grzałek bez termoregulatora, termostat o możliwościach regulacji do 36 stopni Celsjusza. Natknąłem się na schemat:
http://www.elektroda.net/dla_domu/schem ... warium.gif
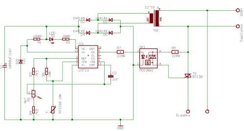
Nie odpowiadało mi w nim to, że istnieje możliwość pojawienia się pełnego napięcia 230V w akwarium podczas dostania się do czujnika (termistora) wody. Zastosowałem więc małą zmianę a mianowicie zastosowałem optotriak co pozwoliło oddzielić mi niebezpieczne napięcie 230V od wody w akwarium.
Dodam, że termostat pracuje już od miesiąca w moim akwarium bez żadnych zakłóceń. Więc można polecić wykonanie akwarystom majsterkowiczom.
Schemat narysowany z wspomnianą poprawką jak i zdjęcie wykonanego urządzenia załączam poniżej.
Termostat do zbiornika kwarantannowego
- CraNcH^MS
- entuzjasta

- Posty: 617
- Rejestracja: 21 kwie 2006, 12:00
- Imie i Nazwisko: Michał Stafarczyk
- Lokalizacja: Rybnik
Termostat do zbiornika kwarantannowego
- Załączniki
-
- Schemat termostatu z odseperowanym napięciem 230 V za pomocą optotriaka MOC3061.
- Termostat.png (24.42 KiB) Przejrzano 2785 razy
-
- Termostat widok ogólny
- Termostat_widok.png (173.93 KiB) Przejrzano 2850 razy
Ostatnio zmieniony 06 kwie 2008, 21:39 przez CraNcH^MS, łącznie zmieniany 1 raz.
- Diamond-Cukero
- entuzjasta

- Posty: 829
- Rejestracja: 31 sty 2007, 15:14
- Imie i Nazwisko: Andrzej Nowicki
- Miejsce zamieszkania/miasto/: Katowice
- Lokalizacja: Katowice
- Kontaktowanie:
Przypomniały mi się lata 80-te gdzie wszystko robiłem majsterkując poczynając od akwa, pompy dwu tłokowej z wykorzystaniem węża łączącego pochłaniacz z maską to był hit ,no i termoregulatory
schematy z Radioelektronika i Akwarium wyd. przez PZA. Miałem satysfakcję i urządzenie tego mogę Tobie pogratulować - satysfakcji .Bo finansowo nie wiem ,na giełdzie czy w sklepie widziałem coś takiego za 19-20 zł.Ale szczerze gratuluję bo to cieszy człowieka że coś umie .
schematy z Radioelektronika i Akwarium wyd. przez PZA. Miałem satysfakcję i urządzenie tego mogę Tobie pogratulować - satysfakcji .Bo finansowo nie wiem ,na giełdzie czy w sklepie widziałem coś takiego za 19-20 zł.Ale szczerze gratuluję bo to cieszy człowieka że coś umie .
- CraNcH^MS
- entuzjasta

- Posty: 617
- Rejestracja: 21 kwie 2006, 12:00
- Imie i Nazwisko: Michał Stafarczyk
- Lokalizacja: Rybnik
Andrzeju, ja wiem, że na giełdzie lub z drugiej ręki byłoby taniej, ale w piwnicy miałem prawie wszystkie części z czasów gdy elektroniką bawiłem się bardziej. Tamte wydatki już dawno się zamortyzowały. Na termostat i termometr wydałem góra z 15 zł. Może się i nie opłaca, czasu trochę trzeba też poświecić, ale ta satysfakcja - bezcenne
!!!
- Diamond-Cukero
- entuzjasta

- Posty: 829
- Rejestracja: 31 sty 2007, 15:14
- Imie i Nazwisko: Andrzej Nowicki
- Miejsce zamieszkania/miasto/: Katowice
- Lokalizacja: Katowice
- Kontaktowanie:
Rozumiem to bo sam bez przerwy coś wymyślam i majsterkuję teraz np. szukam z demontażu grzejników panelowych chcę zrobic sobie kolektor słoneczny do ogrzania wody w CO. latem może coś zaoszczędzę na prądzie mam masę wody która ogrzewam grzałkami.
Na koniec może to wyrzucę ale zostanie to coś -satysfakcja.
Mam prośbę jakbyś coś wiedział o grzejnikach daj znać Rybnik jest blisko.Dzięki
Na koniec może to wyrzucę ale zostanie to coś -satysfakcja.
Mam prośbę jakbyś coś wiedział o grzejnikach daj znać Rybnik jest blisko.Dzięki
Kto jest online
Użytkownicy przeglądający to forum: Obecnie na forum nie ma żadnego zarejestrowanego użytkownika i 2 gości